Tool Tip Tuesday

GraphIT - Wie man mit einem Abhängigkeitsgraphen bessere Lehrveranstaltungen und Studiengänge bauen kann

Präsentation auf dem Tool Tip Tuesday des KI-Campus am 21.5.2024

Hintergrund: Quo vadis Hochschullehre?

Heterogenität

  • Vorkenntnisse der Studierenden immer heterogener.
  • Ziele der Studierenden immer heterogener.
  • "One-size-fits-all"-Studiengänge und Lehrveranstaltungen werden immer weniger Studierenden-Biographien gerecht.
  • Studiengänge mit vielen Wahlmöglichkeiten → manchen Studierenden fehlen essentielle Kenntnisse für meine Lehrveranstaltung.

Wechselnde Rolle von Lehrenden

  • Universität hat Monopol bei Wissensvermittlung längst verloren
  • Umso wichtiger: Begleitung, Kontext und Prioritäten liefern
  • Effizienz: existierende Ressourcen nutzen, vernetzen

Planung von Lehrveranstaltungen und Curricula

  • Studiengänge werden nicht vom Ziel aus geplant, sondern aus Vorhandenem zusammengestückelt
  • Dopplungen und Lücken zwischen Lehrveranstaltungen und Kursen


Konzept: Abhängigkeitsgraphen für Lerninhalte

Beispiel: Ausschnitt aus einem Abhängigkeitsgraph für eine Einführung in die Informatik.


Ähnliches Projekt: Learney.me (seit Mitte Mai 2024 offline)

Screenshot: Learney.com


Unser Prototyp: graphit.ur.de

Grundidee:

  • Alle Themen in einen Graph
  • Granularität: unterschiedlich, aber entsprechend ca. 10 Minuten Vorlesung
  • Iterative Entwicklung, flexible Anpassung des Graphen an entstehende Bedarfe
Screenshot: Abhängigkeitsgraph für den Kurs "Computergrafik und Bildverarbeitung".
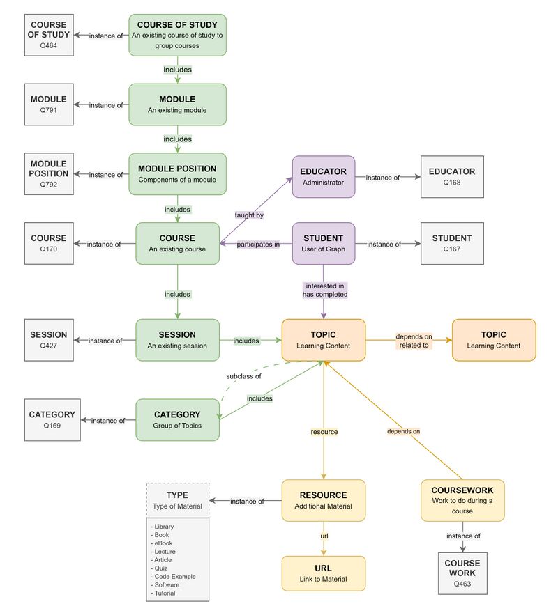
Generelle Klassenstruktur von GraphIT

Exkurs: Wikibase, Wikidata, Scholia

  • verschiedene Graphdatenbanken evaluiert
  • für Prototyp: Wikibase gewählt - inzwischen ziemlich glücklich damit
  • Wikibase = Erweiterung von MediaWiki (Wikipedia) für Wikidata
  • bei uns selbst gehostet, aber auch als kostenlose Cloud-Version verfügbar (wikibase.cloud)
  • Wikidata: umfassender, offener Wissensgraph: Items über Properties mit anderen Items verknüpft (= Statements)
  • Beispiel: FernUniversität in Hagen
  • Einfach und komplexe Abfragen mittels SPARQL möglich (Beispiel: Personen an der FernUniversität in Hagen)
  • Interessantes Frontend: Scholia


Status Quo: Was machen wir damit

  • Angefangen mit Abhängigkeitsgraph
  • Graph als Datenstruktur sinnvoll, aber nicht als Benutzeroberfläche
  • Vorteil und Nachteil Wikibase: Integration in ein Wiki
Screenshot: Beispiel für ein Kursseite
Scatterplot: Vorwissen und Interessen von Studierenden im Kurs "Wissenschaftliches Arbeiten". Je weiter rechts ein Thema steht, umso mehr Studierende kennen es bereits. Je weiter oben, umso mehr Studierende interessieren sich dafür.

Unsere Tools zur Bearbeitung und Visualisierung

Screenshot of Table Editor
Screenshot: Visualisierung von Lernpfaden
Screenshot: Editor, um Vorkenntnisse und Interessen zu dokumentieren.


Beispiel für den Graph eines Studenten


Ausblick: Was kann man damit machen?

Unsere Pläne:

  • Besser verstehen, wo Vorteile, Grenzen und Anwendungen liegen
  • Rechtemanagement implementieren
  • Learning Analytics
  • Integration mit LLMs
  • Aufräumen
  • Ganze Studiengänge modellieren (Medieninformatik_BA)
  • Schulische Lehrpläne implementieren
  • Persönliche Lernlandkarten erstellen
  • ...


Was kann /ich/ damit machen?

  • Explorieren und inspirieren lassen
  • Forken: GitHub
  • Ideen?